时间:2025-04-30来源:爱酱手游网
近期,汽车市场迎来了一则令人瞩目的消息:全新问界M8车型自上市以来,迅速获得了市场的热烈反响,累计预订量已突破6万辆大关。随着五一小长假的临近,更多消费者在经过试驾体验后,预计将进一步转化为实际订单。
然而,面对如此庞大的市场需求,即便是赛力斯超级工厂全力运转,消费者提车仍需等待2至3个月甚至更长时间。这一现状无疑给急于驾车的消费者带来了一定的焦虑。

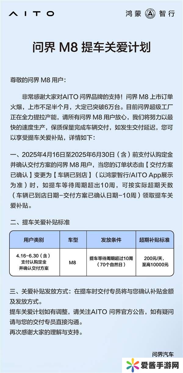
为了应对市场变化,防止潜在消费者因等待时间过长而转向其他品牌,问界推出了“M8提车关爱计划”。该计划面向在2025年4月16日至2025年6月30日期间支付认购定金并确认交付方案的用户。若提车等待周期超过10周(即70个自然日),用户将根据实际超期天数获得提车关爱补贴。
具体而言,当订单状态在鸿蒙智行/AITO App上发生变更,且提车等待周期超出10周时,用户可按每天200元的标准领取补贴,最高补贴金额可达10000元。这一举措无疑为消费者提供了额外的保障和安慰。
补贴的发放方式也非常人性化。在提车时,交付专员将确认补贴金额,并告知用户具体的发放方式。这一流程既简洁又明了,确保了消费者能够顺利获得应有的补贴。

问界并非首次推出此类关爱计划。在2023年问界新M7车型热销时,官方也曾发布过类似的“提车关爱计划”,并取得了显著的效果。当时,许多准车主在得知这一政策后,纷纷表示愿意耐心等待,甚至调侃称应让工厂的机器们按时休息。
如今,问界M8再次复制了这一成功经验,通过提供实质性的补贴和关怀,有效缓解了消费者的等待焦虑,进一步巩固了品牌在消费者心中的地位。
网发此文仅为传递信息,不代表认同其观点或证实其描述。同时文中图片应用自网络,如有侵权请联系删除。