时间:2025-04-21来源:爱酱手游网
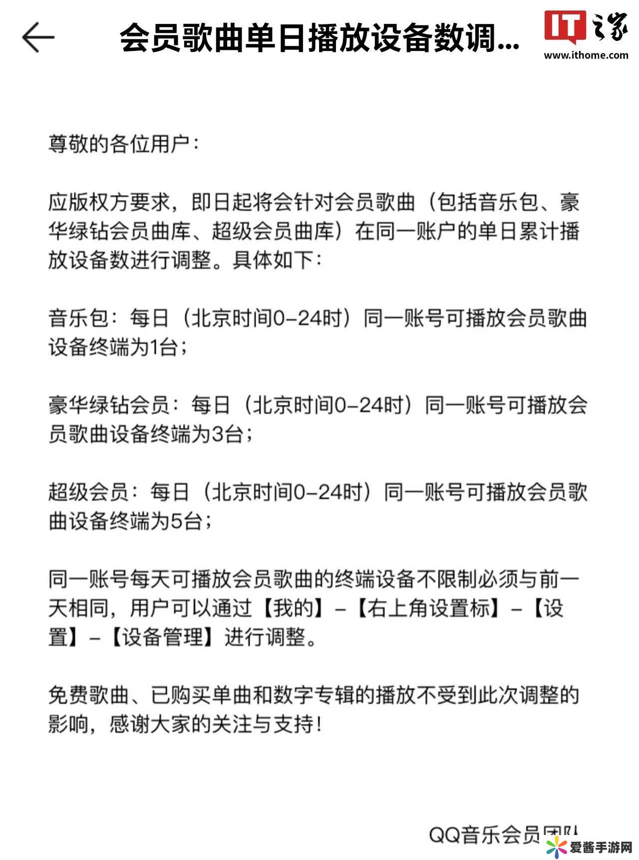
腾讯QQ音乐近日对会员歌曲的播放设备数量进行了调整,以满足版权方的要求。此次调整涉及音乐包、豪华绿钻会员以及超级会员的曲库。
具体来说,音乐包的会员用户现在每日(以北京时间为准)仅能在一台设备上播放会员歌曲。豪华绿钻会员则享有更高的灵活性,每日可在三台设备上播放会员歌曲。而超级会员的权益最为丰富,每日可在五台设备上播放会员歌曲。值得注意的是,这些设备并不需要与前一天的设备相同,为用户提供了更多的便利性。
然而,免费歌曲、已购买的单曲和数字专辑并不受此次调整的影响,用户依然可以在任意数量的设备上自由播放这些内容。
QQ音乐在去年7月20日也曾对设备管理权益进行过调整。当时,非会员用户可以在五台设备上登录,但出于安全考虑,无法查看或移除已登录的设备。付费音乐包(包括音乐包和豪华音乐包)会员则只能在一台设备上登录,但可以查看和移除已登录的设备。豪华绿钻会员可在三台设备上登录,并享有相同的设备管理权限。超级会员则依然可以在五台设备上登录,并具备查看和移除已登录设备的功能。
值得注意的是,登录设备的统计口径也发生了变化,由原先的“同一会员账号累计7天内的登录设备数量”调整为“同一会员账号累计24小时内的登录设备数量”。这一变化意味着,用户现在需要更加频繁地管理他们的登录设备,以确保不超过规定的设备数量。
登录设备的类型也多种多样,包括但不限于手机、平板、电脑、电视、VR设备、车载设备、智能家居设备及对应的网页端。这些设备为用户提供了多样化的听歌体验,使他们能够在不同场景下享受QQ音乐的服务。

此次调整旨在更好地满足版权方的要求,同时也为用户提供了更加明确和灵活的设备管理规则。用户可以根据自己的需求选择合适的会员类型,并在规定的设备数量内享受高质量的音乐服务。
网发此文仅为传递信息,不代表认同其观点或证实其描述。同时文中图片应用自网络,如有侵权请联系删除。