时间:2024-12-05来源:爱酱手游网
三国谋定天下S2开局怎么玩?下面橙子小编给大家整理出了地表最强开局选择攻略,让你可以随时掌握土地升阶所需的材料跟资源,快点来抄作业吧!
三国谋定天下S2开局最强攻略
总体来说难度和S1相比变化不大,而且到了S2,大家基本都有齐全的阵容,甚至来说更容易一些。缺阵容的兄弟可以优先选择:曹操张飞关羽、袁绍董卓刘备、孙大圣、五子按照9、15、20、26、31级开4、5、6、7、8级地,跟着装备、韬略、等级压制的最低限度来即可,
6-8级土地守军难度基本通用。5级地基本不会翻,优先选择曹真队去打就行。9级地需要选择自己主C兵种克制尽量多的队伍,比如说主C是马超,就优先选择有两个盾的守军去打。
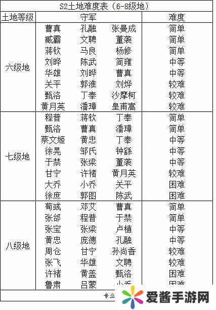
全图鉴冲榜的话,满红按照7级开四、13级开五、20级开六、24级开七、29级开八。关于六级地和八级地这两个节奏点需要重点说一下,很多冲榜攻略推荐是18-19级开六,实际是不急的,因为你内城地要开垦,然后六级地如果翻车算上补刀要40体力,
拿的经验和打两个五是一样的,而前期只看经验,并且先打满地,资源产量会更高。如果实在急着拿首占榜就直接开垦到内城没有五,在门口扫荡到20即可。28级第一本韬略刷的比较好可极限开八,求稳的话29级开,28-29级有一次的容错,若脸黑翻车1次,就打几个七升级到30级再稳稳拿下。
【5-9级地的全阶段开荒战报我会放在评论区,仅供参考。】
![三国谋定天下S2开局最强攻略 s2土地难度表及上榜技巧[多图]图片1](http://www.aijiangtai.net/uploadfile/2024/1205/86f498f80f81fb9e9164d973467de7f0.jpg)
![三国谋定天下S2开局最强攻略 s2土地难度表及上榜技巧[多图]图片2](http://www.aijiangtai.net/uploadfile/2024/1205/cfabd2d11f67e1521a6043bdfdfdaeb4.jpg)
说完了开荒节奏点,非全图鉴的千奇百怪,在上文主要提到了一些T1级别以上,基本都是全程可用,然后如果能升级更好的谋略队,就在达到了25级以上置换,例如曹操张飞关羽-30级换铜雀弓。
因为是开荒冲榜攻略,主要接着讲解满红开荒阵容在各阶段的选用:
5-19级:箕形阵-桃园 刘备披坚执锐 张飞战八方 关羽水淹七军;【注:一字阵+来好息师也试用过了,白板低红使用起来还不错,满红的话会治疗溢出,并且张飞关羽会少伤害。】
20-23级:箕形阵-桃园 刘备:避其+青囊/披坚 张飞:威名+斩将 关羽:战八方+水淹
23-27级: 箕形阵-飞马/法马 刘备:避其+披坚 张飞:水淹+指点 马超:摧坚+势如
28级以上:箕形阵-法马/飞马 刘备:避其+铸甲 法正:料事+指点 马超:摧坚+势如
【注:这时候军营等级较低,如果张飞没有开出金书,同红度的情况下法正的稳定和回复优于张飞,具体怎么选择,可以按这样去衡量,3红法正=5红张飞,张飞有金书按+2红计算】
其他红度则按照前文提到的开地等级去选择土地等级对应的相同阵容,具体土地守军则看正文图片即可。
![三国谋定天下S2开局最强攻略 s2土地难度表及上榜技巧[多图]图片3](http://www.aijiangtai.net/uploadfile/2024/1205/015faabadfbc1632d58e81eda95015b1.jpg)
顺便提一个二队练级的小技巧:只需要将主力和5级武将置换,再和二队置换就行。例如35级刘备跟5级任意武将互换,再与二队高于5级的武将互换,此时刘备变成满体力。铜币和装备也可以随时洗给二队,这样二队也可以享受一队的强度练级,练级只会损耗预备兵。这样平民不越级打地,把控好战损,新手期内不够二队战法的铜币也可以练二队,二队后面可以起到补开发地和开垦内城地不浪费一队体力的作用,之后打架没有等级压制有可能直接像图中一样,换掉一个满红,拯救好几个队友。
![三国谋定天下S2开局最强攻略 s2土地难度表及上榜技巧[多图]图片4](http://www.aijiangtai.net/uploadfile/2024/1205/d79cf5916e0a878274c0ee45db2ace3a.jpg)
还有就是提前选定打架阵容,书简前期全部用于给一队洗金书。这边我们也是推荐有等级优势的情况下,首发一队可以是飞马(张飞带斩将)、法马、周瑜天灾(曹操贾诩周瑜,43级以上转)、铜雀弓(兵种进阶依旧T0左右)、典韦体系(45级以上使用)、五虎(赵云张飞马超,缺刘备的小卡包高红马超战神使用)、群盾(张角董卓庞德)等。
如果说看完还是觉得开荒比较紧张,有需要代肝的兄弟,可以通过图片或者小尾巴找我。代肝主要是帮助刚接触SLG的兄弟、周末没时间的老板、新手期怕落后的卷王,主要是我们团队技术过硬的肝帝师傅们闲着也是闲着~
网发此文仅为传递信息,不代表认同其观点或证实其描述。同时文中图片应用自网络,如有侵权请联系删除。