时间:2025-04-27来源:爱酱手游网
感谢本站网友 w阿卡林 的线索投递!
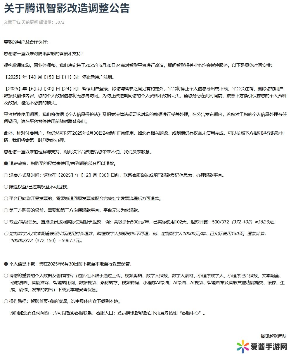
本站 4 月 26 日消息,在线智能视频创作平台“腾讯智影”本月发布改造调整公告,决定将于 2025 年 6 月 30 日 24 点对智影平台进行改造,期间智影相关业务均会暂停服务。以下是具体时间安排:
2025 年 4 月 15 日 11 时:停止新用户注册。
2025 年 6 月 30 日 24 时:暂停用户登录,除用户与智影之间另有约定外,平台将停止个人信息导出或下载,平台会注销、删除用户数据及创作内容,个人数据信息将无法再访问。为防止改造期间用户个人资料和数据丢失,请务必在此时间前,按照下方指引保存个人资料及数据,避免不必要的损失。
此外,针对付费用户,仍然可以在 2025 年 6 月 30 日 24 点前正常使用,如用户有相关顾虑,或到期仍有权益未使用完成,可以按照官方指引进行退款申请。

本站注意到,腾讯于 2023 年 3 月 30 日发布全新的 AI 智能创作助手“腾讯智影”,提供虚拟数字人、文本配音、智能去水印、文章转视频、模板创作、在线视频剪辑等功能。小程序已支持 AI 配音、视频审阅分享。
网发此文仅为传递信息,不代表认同其观点或证实其描述。同时文中图片应用自网络,如有侵权请联系删除。