时间:2025-04-26来源:爱酱手游网
本站 4 月 25 日消息,淘宝网周三发布了一则公告,针对《淘宝网游戏软件平台行业管理规范》中的商品发布要求、行为要求等方面做出了详细规定。本站汇总如下:
卖家不得发布破解版、假入库、盗版等侵犯著作人权利的游戏商品。
不同的游戏、商品形式须分开不同的商品发布,不得将多个游戏、商品形式发布在同一商品链接上。
不得发布分期交付或实际上以分期交付形式履约的商品。
商品发布时须在商品信息层面对商品进行完整描述,包含但不限于:游戏名称、商品形式、游戏版本、面额、充值方式、游戏平台等。禁止发布无法判断的商品,如你懂得、老用户专拍、补邮费等。
不得在老链接上发布新商品。
卖家应使用正规货源、正当渠道进行游戏服务及充值。
游戏类商品,卖家应按正常交易流程进行交易。
无合理理由,卖家不得通过任何方式向买家索取非交易必要的信息,例如验证码、密码等。
各位亲爱的卖家朋友们:
为了持续提升买家的购物体验,促进游戏软件平台行业的健康发展,规范此类商品的交易秩序,淘宝网拟新增《淘宝网游戏软件平台行业管理规范》。
此次规则变更于 2025 年 4 月 23 日开始公示通知,将于 2025 年 5 月 7 日正式生效。
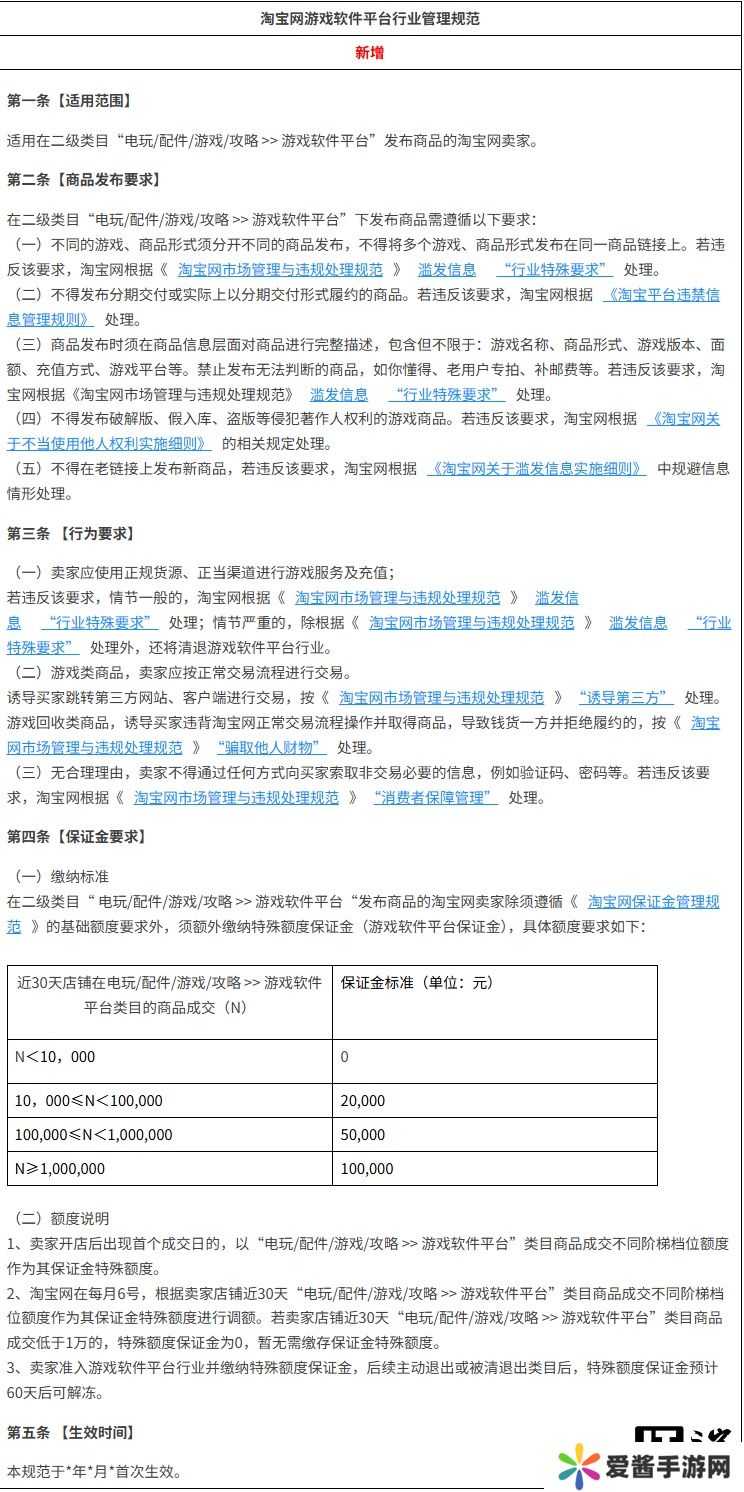
具体新增内容:

网发此文仅为传递信息,不代表认同其观点或证实其描述。同时文中图片应用自网络,如有侵权请联系删除。