时间:2025-04-16来源:爱酱手游网
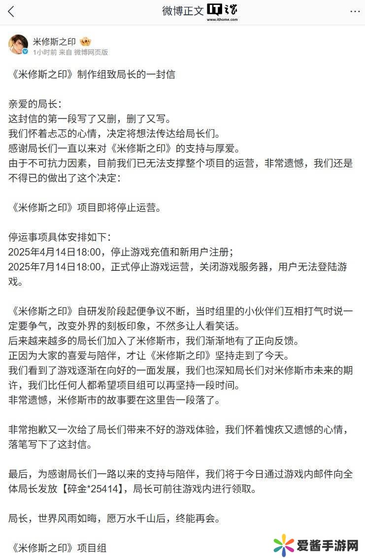
在近日的一则令人唏嘘的消息中,由深圳安尼帕科技有限公司匠心打造的末世题材恋爱冒险手游《米修斯之印》,正式宣布了其即将停运的命运。该游戏自去年10月17日公测以来,曾吸引了众多玩家的关注与投入,然而,如今却不得不面对终止运营的无奈现实。
根据官方发布的通知,这一决定源于不可抗力因素,使得项目团队无法继续支撑其运营。因此,他们怀着沉重的心情,做出了停止《米修斯之印》运营的决定。具体安排为,自今日18时起,游戏将停止充值服务及新用户注册;而到了今年7月14日18时,游戏将正式关闭服务器,届时玩家将无法再登录游戏。
回顾《米修斯之印》的研发历程,可谓充满波折。从最初饱受争议,到逐渐获得玩家的认可与喜爱,项目组的小伙伴们始终在努力打破外界的刻板印象,为游戏争取一席之地。随着越来越多玩家的加入,游戏也逐渐收获了正向反馈,这一切都离不开玩家们的支持与陪伴。
然而,尽管游戏在不断发展中展现出向好的趋势,项目组也深知玩家们对米修斯市未来的期待,但遗憾的是,他们最终还是无法继续坚持下去。在官方通知中,项目组表达了深深的愧疚与遗憾,并向一直以来支持他们的玩家们致以最诚挚的歉意。

为了感谢玩家们一路以来的支持与陪伴,项目组决定在今日通过游戏内邮件向全体玩家发放一份特别的礼物。这份礼物不仅是对玩家们的一种回馈,更是项目组对这段美好时光的深深怀念。
在官方通知的最后,项目组深情地写道:“局长,世界风雨如晦,愿万水千山后,终能再会。”这句话不仅表达了他们对玩家的不舍与祝福,也寄托了他们对未来可能重逢的期许。

作为一款末世背景的恋爱冒险手游,《米修斯之印》曾让玩家们置身于一个充满挑战与机遇的虚拟世界。在这里,玩家们作为米修斯市安全区物资管理局的代理局长,带领角色与多方势力进行博弈,共同书写了一段段动人的故事。然而,如今这一切都将成为过去,只留下那些美好的回忆和深深的怀念。
网发此文仅为传递信息,不代表认同其观点或证实其描述。同时文中图片应用自网络,如有侵权请联系删除。