时间:2025-04-11来源:爱酱手游网
近期,国际权威科学期刊《自然》上发表了一项引人注目的研究成果,该成果由南开大学环境科学与工程学院汪磊教授、孙红文教授团队携手美国麻省大学阿默斯特分校邢宝山教授团队,以及中国科学院生态环境研究中心、东北大学和北京市农林科学院共同完成。
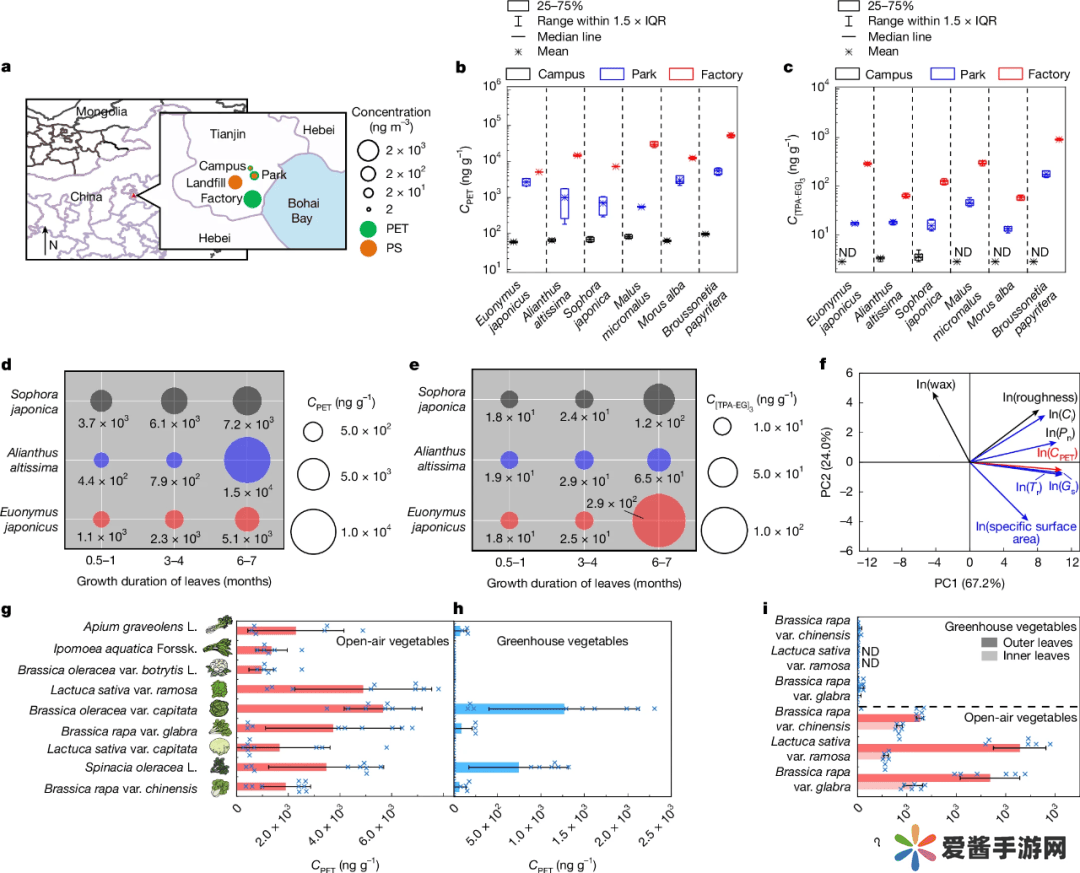
这项研究的焦点是植物叶片对大气中微塑料的吸收行为,以及这一行为对微塑料在植物体内积累的影响。研究题为《叶片吸收:植物富集微塑料的新途径》,它揭示了微塑料如何通过叶片气孔进入植物体内,并在维管束和毛状体中积累的科学机制。

研究团队采用了一系列高精尖的检测技术,如质谱、高光谱和原子力显微镜-红外光谱联用,克服了环境样品中微塑料粒径小、生物富集水平难以量化的难题。通过这些技术,他们首次在真实环境中成功观测到了植物叶片内被吸收的微塑料颗粒,并建立了叶内微塑料富集与大气微塑料之间的直接联系。
研究还进一步在模拟暴露实验中阐明了微塑料的吸收和富集机制。实验结果显示,微塑料能够通过叶片气孔被植物吸收,随后通过质外体途径进入维管束,并在毛状体中积累。这一发现不仅填补了植物吸收大气微塑料研究领域的空白,还首次明确指出叶片吸收是微塑料进入食物链和人体的重要途径。

研究还关注了蔬菜中微塑料的浓度水平,并指出露天种植的叶菜类蔬菜对人类微塑料暴露的贡献不容忽视。这一发现揭示了植物在微塑料从环境进入食物链,进而可能对生态系统和人体健康造成潜在风险中的关键作用。
南开大学作为此次研究的第一通讯单位,汪磊教授、邢宝山教授和孙红文教授共同担任论文的通讯作者。而该论文的第一作者则是南开大学环境科学与工程学院2021级环境科学专业的博士研究生李烨。
这项研究得到了国家重点研发计划课题、国家自然科学基金面上项目和亚太气候组织国际合作项目的资助,体现了我国在微塑料污染研究领域的前沿探索和国际合作能力。

网发此文仅为传递信息,不代表认同其观点或证实其描述。同时文中图片应用自网络,如有侵权请联系删除。